Solar power system for home cost
Just How Much Does Solar Cost? Progressively more home owners want to know exactly how much solar costs, nonetheless it can sometimes be difficult…
Read More
Solar energy monitoring system
Innovation is rare when you look at the photovoltaic tracking room, where distinction between competing services and products is normally considering…
Read More
Solar energy measurement system projects
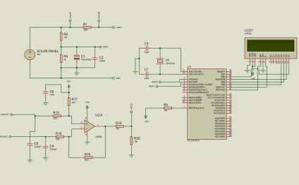
At the proper side of the diagram is a solar panel which energy you want to measure. Current sensor can be used determine a voltage of solar…
Read More
Solar energy conversion systems
Solar energy conversion calls for another mind-set from standard energy engineering to be able to examine distribution, machines useful, methods…
Read More
Best home solar power systems
Ending up in a solar power consultant is the best way to find aside how well-suited your home is for a roof solar energy system. To schedule…
Read More
Solar system energy
A model of the interstellar magnetic industries – which will usually be straight - warping all over outside of our heliosphere, considering data…
Read More
Solar thermal energy systems
In the northern half of the U.S. — and even much of the South — installing a residential solar hot water system doesn’t make any sense. It’s…
Read More
Solar powered watering system
Modern net of Things (IoT) entry into the yard and yard market offers an automated and app-controlled watering system to deliver the right drink…
Read More
Solar energy Generating systems
07-AFC-05 (Application For Certification) 07-AFC-5C (Conformity Proceeding) Venture Status: Licensed; In Compliance State. Operational: . The…
Read More
Solar energy systems Melbourne
1. These Terms & problems affect the SunEdison “Win a fully set up Tesla Powerwall power space System” prize draw promoted by SunEdison…
Read More
Pictures of solar energy systems
Sunshine. You d think — since it s no-cost — we ought to all get a share. But solar energy seems to be some of those awesome things that only…
Read More
Solar powered hot water systems
Solar power liquid home heating collectors capture and retain temperature from the sunshine and transfer this temperature to a fluid. Solar power…
Read More
Free solar energy system
It s an offer that seems very nearly too good to decline. An organization will install £15, -worth of solar energy panels in your roof free;…
Read More
Small solar energy system
Interconnect and obtain net metering and REC repayments Letter to Solar Contractors: PNM s Solar REC Purchase program is completely subscribed…
Read More
Cost of solar energy system
Thus, the cost of the inverter, as a purpose of the top power made use of, is consequently: Costinverter (Ppeak, consumption) = Ppeak, use x…
Read More
Solar powered Well Pump system
Solar liquid Well Pump Submersible Kits Inexpensive Easy to Install Techniques Since 1988 Advanced Power solar liquid pumps have been satisfying…
Read More
Solar energy lighting systems
Outside solar lights are really easy to put in and virtually maintenance free. Best of all, using them don t increase your electric costs. Popular…
Read More
Solar energy system components
Changing sunlight into electrical energy, alongside storing it and controlling it, fall to the main the different parts of the PV system. The…
Read More
Types of solar energy systems
You can find three main forms of residential solar power electric power systems: grid inter-tied; grid inter-tied with electric battery backup;…
Read More
How to make solar energy system?
Like a lot of projects, the hardest component is just basic getting started. When you do this, things start falling into destination therefore…
Read More
Home solar power system prices
10kW solar systems are among the most popular solar energy system sizes in the country, producing enough electricity to power a home with slightly…
Read More




















